在隧道、化工、石油、冶金等众多工业领域,有毒、可燃气体的泄漏犹如高悬的达摩克利斯之剑,严重威胁着生产安全和人员生命健康。多合一点型气体检测器,作为工业安全的关键守护者,凭借其卓越性能,为生产环境筑起了一道可靠的安全屏障。

这类气体检测器广泛应用于各类易发生气体泄漏的危险场所。化工园区复杂的生产流程会产生多种有毒有害气体;石油开采和运输过程中,可燃气体泄漏风险始终存在;冶金车间高温作业时,气体泄漏隐患也不容小觑。此外,液化气站、喷漆作业场所、燃气输配区域等,都需要时刻警惕气体泄漏问题。多合一点型气体检测器凭借强大的检测能力,在这些场景中发挥着关键作用,能够精准检测气体浓度,及时发现潜在危险,保障生产活动的安全进行。
多合一点型气体检测器在设计、制造和检验过程中,严格遵循一系列国家标准。
GB 3836.1-2010 《爆炸性环境 第 1 部分:设备 通用要求》
GB 3836.2-2010 《爆炸性环境 第 2 部分:由隔爆外“d” 保护的设备》
GB 16808-2008 《可燃气体报警控制器》
GB 12358-2006 《作业场所环境气体检测报警仪通用技术要求》
GB 15322.1-2019 《可燃气体探测器 第一部分:工业及商业用途点型可燃气体探测器》
GB/T 50493-2019《石油化工可燃气体和有毒气体检测报警设计标准》
其功能十分强大,彩色液晶屏能清晰显示所检测气体的浓度,字体较大,方便操作人员在各种环境下查看。具备故障报警、高报和低报报警功能,一旦气体浓度出现异常,能迅速发出警报。支持声光输出,即使在嘈杂的工业环境中,工作人员也能第一时间察觉危险。通过红外遥控输入,无需打开设备外壳即可进行操作,既方便又能保证设备的密封性和安全性,有效避免因频繁开盖可能导致的故障风险。内部设有高性能微处理器,运算速度快,数据处理能力强,能够快速准确地分析检测数据。此外,还配备一路继电器输出,可自动开启风机,及时排出有害气体,降低危险程度。对于有毒气体,能实现 mg/m³ 和 umol/mol 的转换,满足不同场景下的数据显示需求,为操作人员提供更直观、准确的信息。
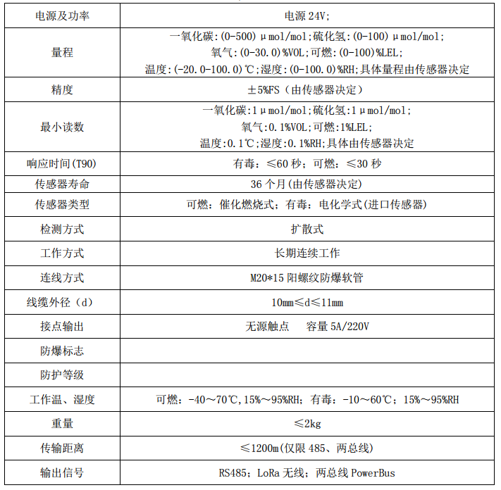
技术参数

从技术参数来看,该气体检测器通常采用 24V 电源供电。不同气体的量程有所差异,例如温度测量范围一般在 (-20.0 - 100.0)℃,湿度测量范围为 (0 - 100.0)% RH,一氧化碳量程可能在 (0 - 500)μmol/mol,硫化氢量程大概在 (0 - 100)μmol/mol 等。精度由所使用的传感器决定,最小读数精确到 0.1℃(温度)、0.1% RH(湿度)、1μmol/mol(一氧化碳、硫化氢等)。响应时间较快,有毒气体检测响应时间≤60 秒,可燃气体检测响应时间≤30 秒,能够快速检测到气体浓度的变化,及时发出预警。传感器寿命一般为 36 个月,可燃气体检测常采用催化燃烧式传感器,有毒气体检测多使用电化学式传感器,检测方式为扩散式,可实现长期连续工作。连线方式采用特定规格的阳螺纹防爆软管,线缆外径有一定要求,通常在 10mm - 11mm 之间,传输距离在特定通信方式(如 485、两总线 )下≤1200m。
在安装方面,安装位置的选择至关重要。若检测比空气重的可燃或有毒气体,检测器应安装在距地坪(或楼地板)0.3m - 0.6m 处;检测比空气轻的气体,需安装在释放源上方 2.0m 内;对于比空气略重的气体,安装在释放源下方 0.5m - 1.0m 处;比空气略轻的气体,则安装在高出释放源 0.5m - 1.0m 处。同时,要避开蒸汽、油烟、风量流动大、水气多、温度过高或过低以及强电磁场等环境,这些环境可能会影响检测器的正常工作,导致检测结果不准确或设备故障。安装时,外壳必须良好接地,这是确保使用安全的重要措施,能够有效防止漏电等安全事故的发生。
使用过程中,上电后检测器会显示气体类型、继电器状态、检测浓度值和当前浓度占量程百分比等信息,正常运行时会有相应指示灯亮起。当气体浓度或温湿度高于设定限值时,报警器会发出报警声,报警LED灯亮,声光灯闪烁,按下消音键可消除声音;当气体浓度或温湿度降低到限值以下时,报警停止。检测器还具备多种设置功能,包括设置气体和传感器参数、通信地址和波特率、校验检测器、修正传感器零点、设置报警点、查询历史报警记录以及设置时间等。不过,部分初始化设置需要专业指导进行,报警设定值也不建议随意更改,以免影响正常使用,导致危险发生时无法及时准确报警。

日常维护对于气体检测器的稳定运行和准确检测至关重要。安装调试好后,不要随意挪动设备位置,以免影响检测精度和设备性能。由于设备出厂前已进行标定,若更换元器件,必须重新标定,以确保检测数据的准确性。传感器正常使用寿命为两年,但受使用环境影响可能会缩短,因此建议每年定期进行检测维护。要避免高浓度气体冲击传感器,防止经常断电,因为频繁断电会导致检测元件工作不稳定。此外,定期(每六个月一次)检查仪表工作是否正常,及时发现并解决潜在问题,确保设备始终处于良好的运行状态。如果出现电源指示灯不亮、主机无显示等故障,可根据说明书中的故障分析与排除方法进行排查,如检查接线是否正确、电源是否正常等。
咏思信息多合一点型气体检测器在工业安全领域占据着重要地位。它以丰富的功能、可靠的性能和完善的维护体系,成为工业生产中不可或缺的安全设备。无论是新上项目选择气体检测设备,还是对现有设备进行更新换代,这类气体检测器都是保障安全生产的理想选择。












